A agilidade de infraestrutura importa. Hoje, estamos empolgados em anunciar um marco importante em nosso compromisso com Infrastructure as Code (IaC): a migração oficial do Azion Terraform Provider para a API v4.
Esta atualização representa uma mudança fundamental em como construímos, entregamos e mantemos nosso provider, garantindo que você sempre tenha acesso às últimas funcionalidades da Azion sem nenhum atraso.
Além da Paridade: Um Ecossistema Abrangente de Recursos
A transição para a API v4 nos permitiu ir além das limitações da versão anterior. Enquanto o provider v3 focava nas configurações principais de entrega, o novo provider baseado em v4 engloba praticamente todo o conjunto de produtos da Azion.
Nós não só migramos os recursos existentes; expandimos também o ecossistema para incluir APIs críticas de segurança e gerenciamento que antes estavam indisponíveis.
Inteligência no Pipeline: Automação Impulsionada por AI
A inovação mais significativa desta versão é como o provider é construído. Para resolver o problema histórico do “provider lag”, onde ferramentas de IaC ficam para trás das atualizações de API, implementamos um pipeline sofisticado e automatizado, impulsionado por AI e SDKs autogerados.
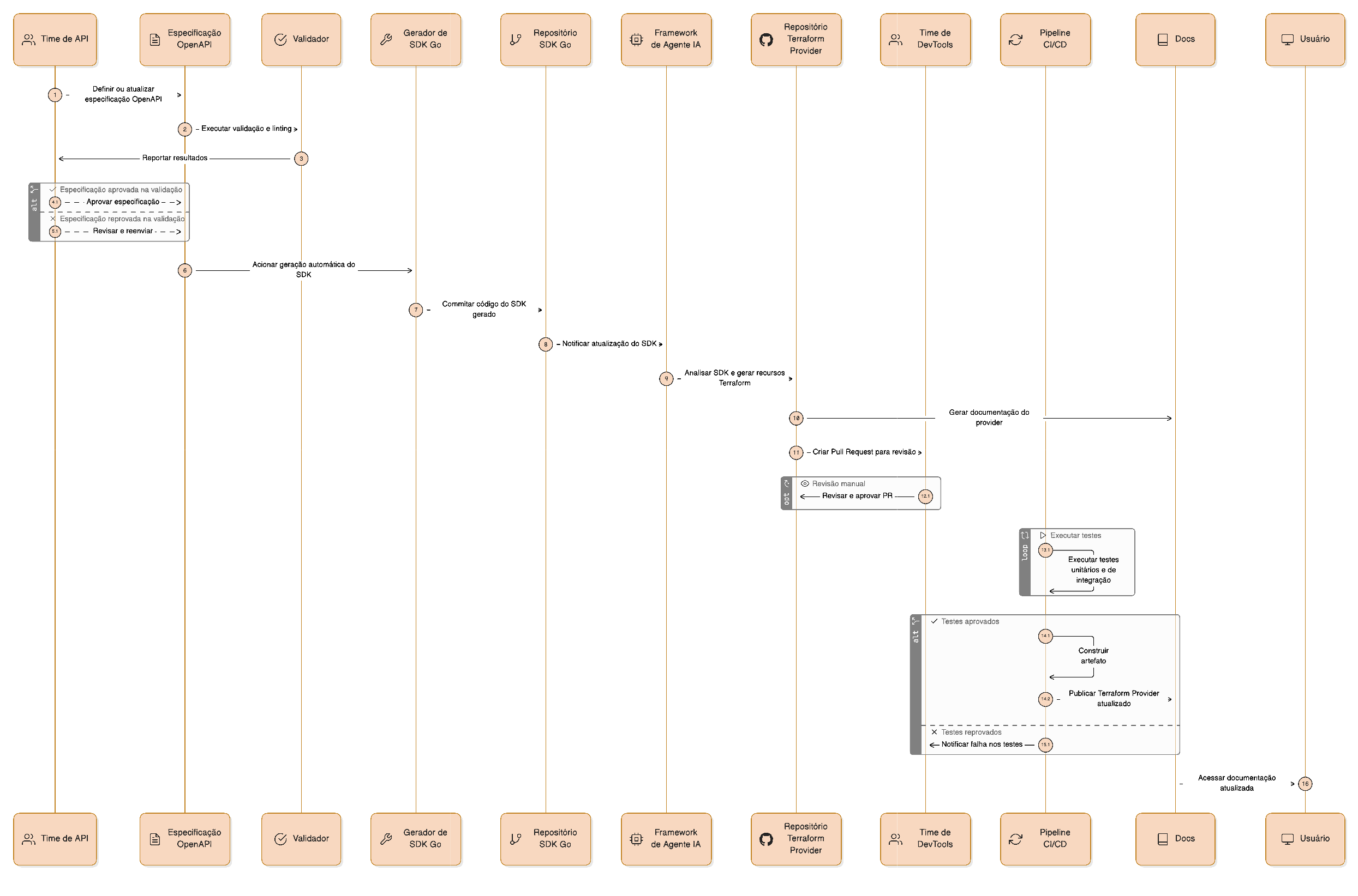
O Pipeline de Automação Design-First
Nossa automação é enraizada na filosofia “Design-First”: a especificação OpenAPI para nossa API v4 é a única fonte de verdade para todos os artefatos downstream. Esta abordagem garante consistência em todas as ferramentas e documentação.
O processo segue um ciclo automatizado e integrado, garantindo que nosso Terraform Provider permaneça em sincronia com a última API da Azion:
- Contrato da API (OpenAPI): Toda nova funcionalidade começa com a definição da especificação OpenAPI, que é validada pela equipe de API e passa por linters e testes.
- Autogeração do SDK: A especificação OpenAPI aprovada é usada para gerar automaticamente o SDK em Go. Isso garante que o SDK seja um reflexo fiel do último contrato da API.
- Análise por Agente de AI: Criamos um framework usando especificações de Agent que descreve completamente o formato do nosso Terraform Provider. Isso permite que o Agente de AI gere atualizações, corrija bugs e adicione novas fontes de dados e recursos com base no SDK Autogerado fornecido ou até mesmo em um arquivo yaml fornecido manualmente. Um processo de geração totalmente automático também está em desenvolvimento.
- Criação de Recursos Terraform: O agente de AI analisa o SDK em Go atualizado e gera ou atualiza autonomamente o código do recurso Terraform correspondente e sua documentação. Este método é uma parte fundamental de nossa estratégia para integrar rapidamente novas APIs.
- Release Day-0: Ao conectar firmemente a especificação OpenAPI, o SDK e o provider Terraform, podemos lançar atualizações quase instantaneamente após uma mudança na API, proporcionando suporte Day-0 para novas funcionalidades.
- Fluxo de Arquitetura: Esta automação garante que o Terraform Provider permaneça um reflexo fiel e atualizado da API v4 da Azion, eliminando erros manuais e acelerando seus ciclos de deployment.
Projetado para Escala e Confiabilidade
O novo provider enfatiza qualidade, não apenas quantidade. Introduzimos várias melhorias arquiteturais para melhorar a experiência do desenvolvedor:
- Referenciamento Interno de Recursos: Diga adeus à cópia manual de IDs. O provider v4 permite referenciamento interno integrado—por exemplo, obter um application_id diretamente do recurso—o que melhora significativamente a confiabilidade de orquestrações complexas. Isso decorre da ideia de que cada Produto agora está implementado dentro do nosso Provider.
- Segurança Integrada: Ao alavancar a arquitetura moderna da API v4, resolvemos muitos problemas legados relacionados à propagação de recursos e gerenciamento de dependências.
Comece Já
O futuro da infraestrutura Web é automatizado. Convidamos você a explorar o novo provider, que já está disponível no Terraform Registry e em nosso repositório público.
- Instale o novo Azion Terraform Provider (2.x.x)
- Explore o Repositório: Azion Terraform Provider v4
- Leia a Documentação: Guias detalhados e documentação de recursos estão sendo centralizados dentro do repositório para garantir que estejam sempre tão atuais quanto o código em si. Documentação oficial também estará disponível em breve em nosso site.
À medida que avançamos, nossos agentes impulsionados por AI continuarão a evoluir, garantindo que a Azion permaneça a plataforma Web mais amigável para desenvolvedores e automatizada do mercado.









